各市人民政府,省直有关部门:
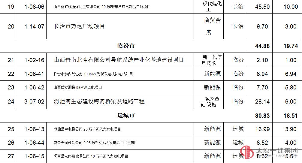
根据《山西省发展和改革委员会重点工程项目调整暂行办法》,经各市、省直有关部门申请,并报请省重点工程领导组同意,第一批增补省重点工程47项,退出省重点工程28项。现将调整项目名单印发你们,请抓好落实。
山西省重点工程领导组办公室
2017年7月26日
(此文主动公开)